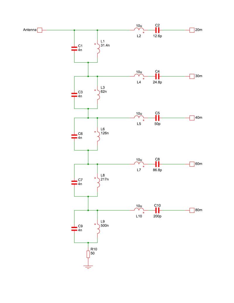
Filter bank

Function:
- filtering the band to the receivers for better large signal behavior
- splits the single antenna signal without significant signal loss
- provides a correct antenna termination on all frequencies
- provides isolation between the receivers for minimal interaction
It is kept passive to keep the system less complex. Each band has a series and parallel resonant circuit. The parallel circuits have a relatively high C and low L. The series circuits have a relatively low C and high L. All series and parallel circuits have the same bandwidth (1MHz). The series LC circuits pass the corresponding signals to the receivers. The parallel circuits pass all other signals.
Low loss component selection is critical. For the capacitors we used silver mica types and in the series circuits an additional variable C, to tune as close to the resonant frequency as possible. The inductors in the parallel circuits are open air, just winded on an pencil,.... the series inductors are winded on a core. A good core for this is i.e. a T37-6, or 4C65. But other types may be OK too, as long as they are suitable for high Q circuits.
Tuning the circuits is critical and takes quite some time. I did it with a signal generator (Marconi 2030) and an oscilloscope. A spectrum analyzer will do better,.
Start with the first circuit (20m). Disconnect the other 4 and connect a 50 ohm resistor at the bottom, just like the bottom of the 5th circuit (80m).
Put a 14.175 MHz signal on the input of the filter (0dB is OK) and measure with the oscilloscope the voltage over the resistor. Tune the inductor by hand so the circuit is in resonance, meaning that the voltage over the resistor is minimal. Than close the output for 20m with a 50 ohm terminator. Measure the voltage over the terminator, and turn the variable C to the maximum voltage. Repeat the procedure a few times, so you are sure that both circuits are OK. A good check is also to compare the input and the output with a two channel oscilloscope. They should be exactly in phase.
If this is OK, than remove the resistor from the bottom of the 20m circuit and connect the second circuit to the bottom of the first. Disconnect the third circuit and put the 50 ohm resistor at the bottom of the second circuit. Do the procedure again with 30m filter section. Keep the 50 ohm terminator on the 20 ohm section.
Repeat the procedure until the 5th section for 80m.
I have measured the filter curves for the 5 bands. See the pictures on the right hand side of this webpage. I used the Marconi signal generator and a SDRplay1a with spectrum analyzer software for it (RSP-spectrum analyzer.exe) .Notice that we have some attenuation in all the filters. For 20m it is about 4 dB. The lower the band the lesser attenuation. We are still working on better filters. But, it works for now.
The filter for the higher bands has the same concept and construction, see picture.


Additional comments to the filter bank for the high bands:
- The serial coil needs to be of very high Q, otherwise the serial filter will attenuate a few dB's.
- The connections between the different sections need to be coupled via 50 ohm cable. It gives a far more better swr of the filter.
- All sections need to be boxed with pcb of other metal. It is very sensitive especially the serial sections.
Create Your Own Website With JouwWeb