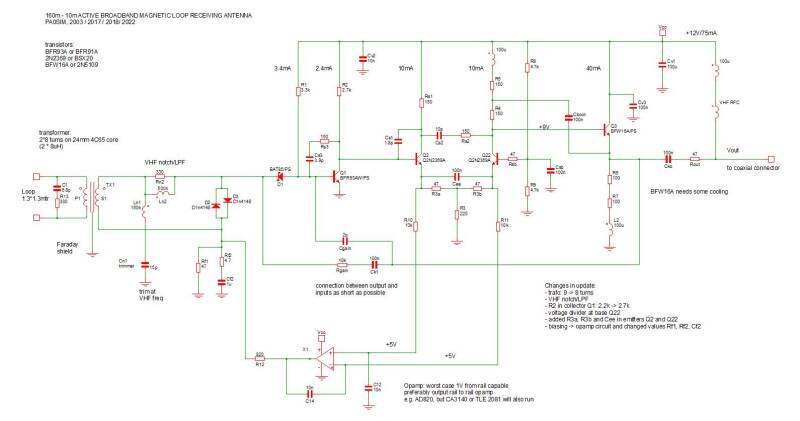
Broadband amplifier

This amplifier is broadband and covers the HF band from 160m to 10m
This amplifier is built directly on a PCB. It is put in a Faraday box and in weather proof plastic box, and connected directly to the antenna via the messing screws.
De PCB is available for broadband amplifier enthusiasts.

Create Your Own Website With JouwWeb